当前位置: 教务处首页 >> 通知公告 >> 正文
关于2026年河南省职业教育教学成果奖推荐申报成果的公示

校属各单位:

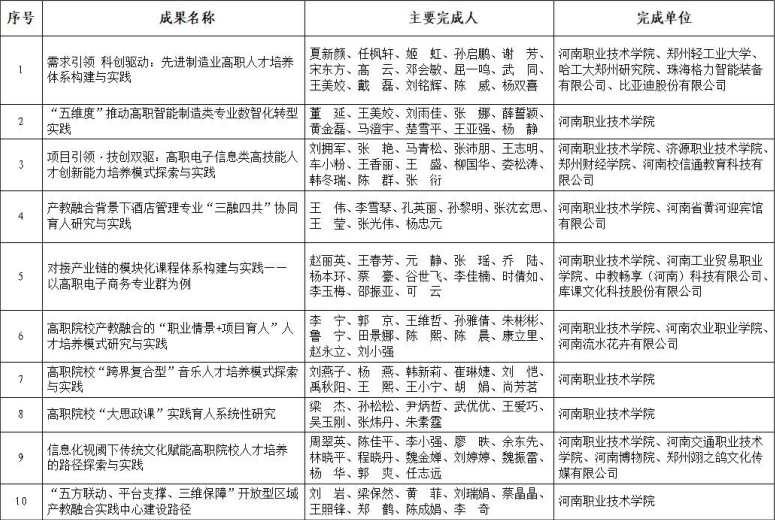
根据河南省教育厅工作安排,经各教学单位申报、专家组评审、学校研究,现对我校2026年河南省职业教育教学成果奖推荐申报成果(按照成果申报单位排序)进行公示,具体情况如下:

公示时间:2026年4月3日-10日,如有问题或异议,请与教务处联系。

联系人:李奇,联系电话:69309387。

教务处

2026年4月3日